一、项目名称
2024年公共政策与管理学院新加坡国立大学专业定制项目
二、项目外方高校
新加坡国立大学
三、外方高校简介
新加坡国立大学(National University of Singapore),简称国大(NUS),是新加坡首屈一指的世界级顶尖大学,为AACSB和EQUIS认证成员,亚洲大学联盟、亚太国际教育协会、国际研究型大学联盟、Universitas 21大学联盟、环太平洋大学协会成员,在工程、生命科学及生物医学、社会科学及自然科学等领域的研究享有世界盛名。
2018年11月,英国泰晤士高等教育发布2018年全球大学毕业生就业竞争力排行榜,位居世界第10。2019年5月,在2019年英国泰晤士高等教育亚洲大学排名中位列第二。 2019年6月19日,2020年QS世界大学排名发布,新加坡国立大学排名第11位。在2024年QS世界大学排名中,新加坡国立大学位列全球第8名,连续第六年保持亚洲大学榜首的位置。
四、项目合作背景
公共政策与管理学院培养了经济、法学和公共管理学科学生,为社会输出了大批经济、法律和公共管理人才。同时,学院支持学生全面发展,致力于培养具有家国情怀、追求卓越、引领未来的领军人才,注重学生专业素质和实践能力培养,并且学院高度注重学生职业能力培养,在做好理论教学的同时积极开展职业能力培训,与海外知名院校合作,促进师生互访交流。为贯彻学院的培养人才目标,联合新加坡国立大学李光耀公共政策学院和法学院定制暑假研学项目,提高学生进行公共政策研究和分析的能力,并在将政策转化为法律时培养对关键挑战的创新意识。
五、项目日程
2024 年暑假,共 8 天;拟定于7月21日-7月28日(具体出行时间会结合学校放假时间与新加坡国立大学课程时间最后商定)
六、项目费用
20人以下不成团,20-25人18800元/人,26-30人17800元/人,31人以上16800元/人
费用包含: 项目期间住宿(含早)、项目期间交通费、行前辅导、意外伤害保险、项目安排、 嘉宾讲座、名企参访、场地、教材等费用。 费用不含:
中新往返机票、中晚餐费、市区交通费、项目期间个人消费以及因个人需求产生的额外费用等。
七、项目亮点
1. 定制课程,适应学院培养目标
根据学院人才培养目标,定制专业化学习活动,协助学校培养具有家国情怀,追求卓越、引领未来的领军人才。
2. 教授授课,吸取优秀学术内容
此次活动中将会邀请新加坡国立大学相关专业的教授或副教授,为学生带来新加坡国立大学中的专业课程,了解新加坡学术内容,对比中、新关于专业内容的不同观点并进行碰撞;在学习过程中带领学生体验新加坡国立大学课堂教学模式,感受不同的学习氛围。
3. 应用实践,结合理论与实际
在课程的最后,会将所学内容与实际案例相结合,并以小组展示的形式将所学内容运用于实践,理论与实践相结合,了解知识具体运用途径,在实践过程中深化学习内容,并在学习的过程中改善实际应用方式。
4.课程评估,量化学生学习成果
邀请专业人员对学生团队展示成果现场进行评估,指出团队成果的优缺点,以助于生及时改进成果;对所有团队进行现场打分,量化实践成果;并择出优秀团队,给予额外奖励,激励学生不断吸收课程内容,应用所学知识。
八、学校资助政策
亚洲地区不超过5000元/生。
注:每位同学一个自然年内仅可获得一次寒暑假项目资助。
九、项目报名方式
1. 填写附件:《西北工业大学2024年出国(境)短期交流项目学生信息统计表》发送至邮箱:weiyuyun@nwpu.edu.cn
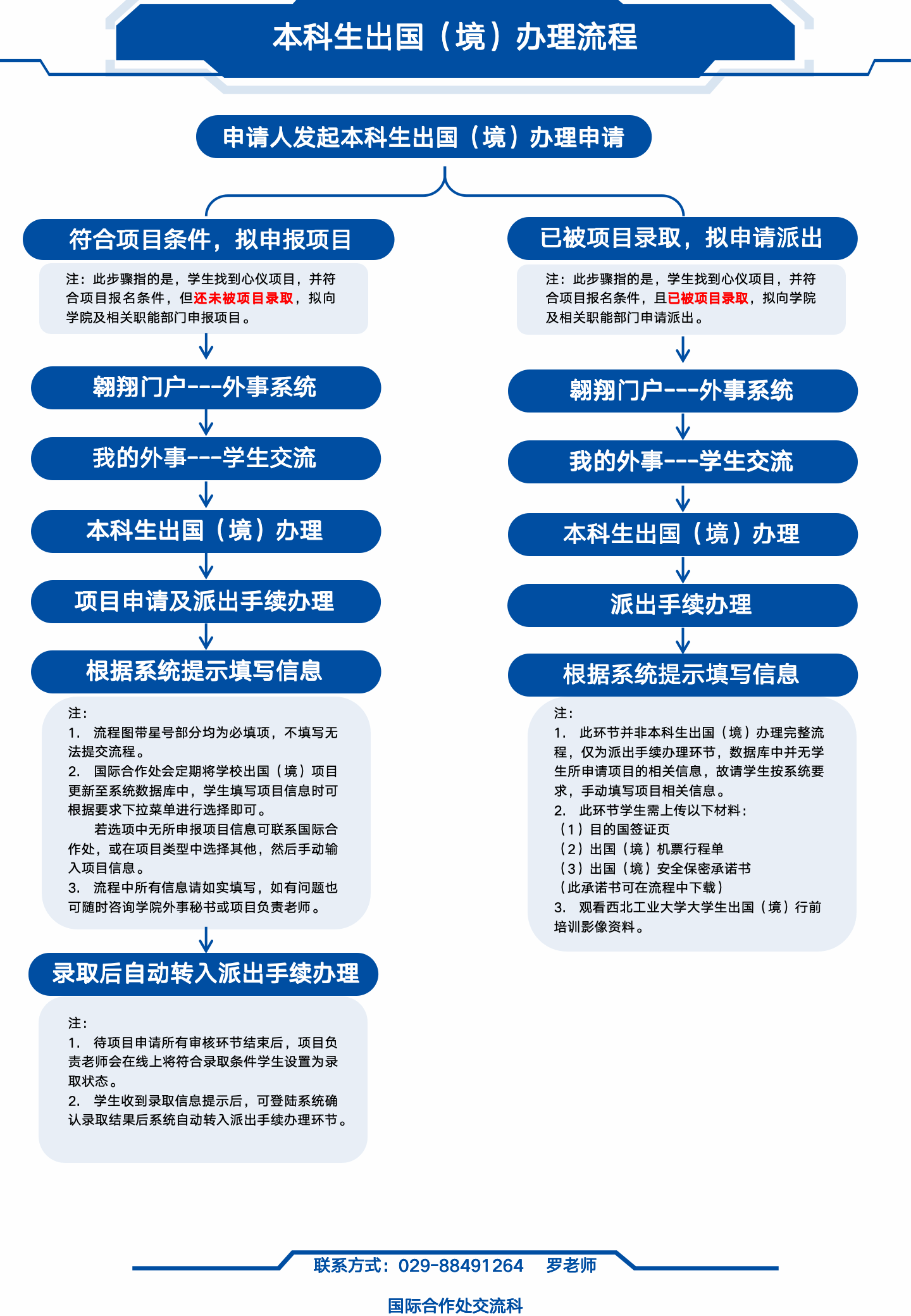
2.参照下图登陆翱翔门户-外事系统进行网上手续办理。

十、项目联系人
校内联系人:魏老师 18192189183
项目答疑人:张老师 15221779042 (微信同号)
十一、项目答疑群
QQ群:949370844
